The Coventry Health Determinants Research Collaboration (HDRC) together with Coventry City Council supports Council staff and their collaborators in building research capacity across all Council services.
As outlined in the Research Governance Policy: “Research is the attempt to derive generalisable or transferable new knowledge to answer or refine relevant questions with scientifically sound methods (Health Research Authority, 2023).”
The purpose of the Research Governance Process is to
develop and maintain a research culture of excellence;
support the conduct of research by facilitating prompt decisions and constructive working with partner research organisations and regulatory bodies;
protect the dignity, rights and well-being of the public, research participants, researchers and reputation of the Council;
work with the public and local communities to develop a better understanding of their needs and experiences of health inequalities;
ensure public confidence in the decisions made as a result of research;
encourage and ensure new knowledge and research findings are effectively shared with Council colleagues and external organisations for impact.
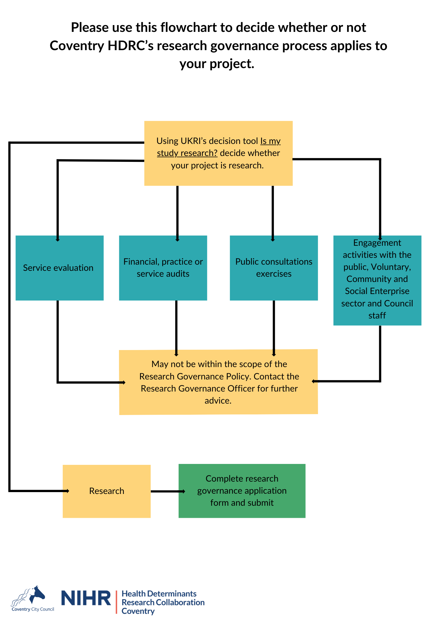
Does the HDRC Research Governance Process at Coventry City Council apply to my research project?
The Research Governance Process applies to research projects which wholly or partly focus on the wider determinants of health. The wider determinants of health (also known as social determinants) are a diverse range of social, economic and environmental factors which impact on people’s health.
At HDRC and Coventry City Council the Research Governance Process does not normally apply to:
Service evaluations: the assessment of the quality of a service or intervention
Financial, practice or service audits
Public consultation exercises to gather residents’ views on changes to strategy, policy or service, infrastructure or planning development, budget or council priorities
Engagement activities with the public, Voluntary, Community and Social Enterprise (VCSE) sector and Council staff
All research projects will need to be registered through Coventry City Council’s Research Governance Process by completing this application form.
If you are unsure whether the Research Governance Process applies to your project, please contact the Research Governance Officer at: CoventryHDRC@coventry.gov.uk

Lauren Bell and Seeman Tsang
Lauren Bell, Research Fellow in Qualitative and Mixed Methods at Coventry HDRC says:
"I am currently planning a research project about a new Council programme. I reviewed the Research Governance Process to confirm that my research contributes to the wider determinants of health and to help me think through important ethical issues.
Research Governance Officer Seeman Tsang has been on hand to answer my questions and help me prepare for the application form and Ethics Panel. It is very important to me that all research is ethical, inclusive, and of a high standard, and the Research Governance Process helps me to achieve that."
How to make an application
Before making a Research Governance Application, please do the following:
- Use the NHS HRA decision tool to decide if your project is research
- Review our flow chart to check whether the Research Governance Process applies to your project.
- Read the Research Governance Policy
If your project is ‘research’ and the Research Governance Process applies, make sure you:
- Read the Application Form Guidance
- Complete the online application form
- If you require a paper application form, please contact the Research Governance Officer at CoventryHDRC@coventry.gov.uk
- View our Research Governance Process chart to understand what happens next
What happens after I have submitted my application?
After you have submitted your application, the Research Governance Officer will review it along with any supporting documents and complete a risk assessment of your project.
If a project is assessed to be low risk, it will be forwarded to the Chair and/or Deputy Chair of the Research Ethics Panel for review. They will decide whether or not to approve your project.
If a project is assessed to be medium or high risk, the Research Ethics Panel will be convened to meet and discuss the project.
The Research Ethics Panel
Coventry HDRC’s Research Ethics Panel is made up of research ethics experts from Coventry University, University of Warwick and University Hospital Coventry and Warwickshire NHS Trust, the Council’s Head of Governance Services, Caldicott Guardian and rotating lay representatives.
Applications are required to be submitted at least 14 days before a scheduled panel date.
Research Ethics Panel dates for 2026:
9 February 2026
23 March 2026
4 May 2026
15 June 2026
27 July 2026
7 September 2026
19 October 2026
30 November 2026
We have created some blank templates which can be used for research projects. These include:
- Protocol template
- Consent form template
- Participant information template
- Data Protection Impact Assessment template
Contact us
If you would like to discuss your application or find out more, please contact our Research Governance Officer at: CoventryHDRC@coventry.gov.uk. We look forward to hearing from you.